网站首页
HOME
关于海格
ABOUT
企业简介
企业资质
企业荣誉
企业从业人员
产品中心
PRODUCT
塑胶跑道
塑胶球场
其他场地
工程案例
CASE
塑胶跑道
篮球场
网球场
足球场
其他
方案设计
PROJECT
CAD设计
效果图设计
工程资讯
NEWS
中标公示
公司新闻
常见问题
合作代理
AGENT
代理须知
单位申请
个人申请
联系海格
CONTACT
联系方式
海格招聘
工程资讯
ENGINEERING INFORMATION
中标公示
公司新闻
常见问题
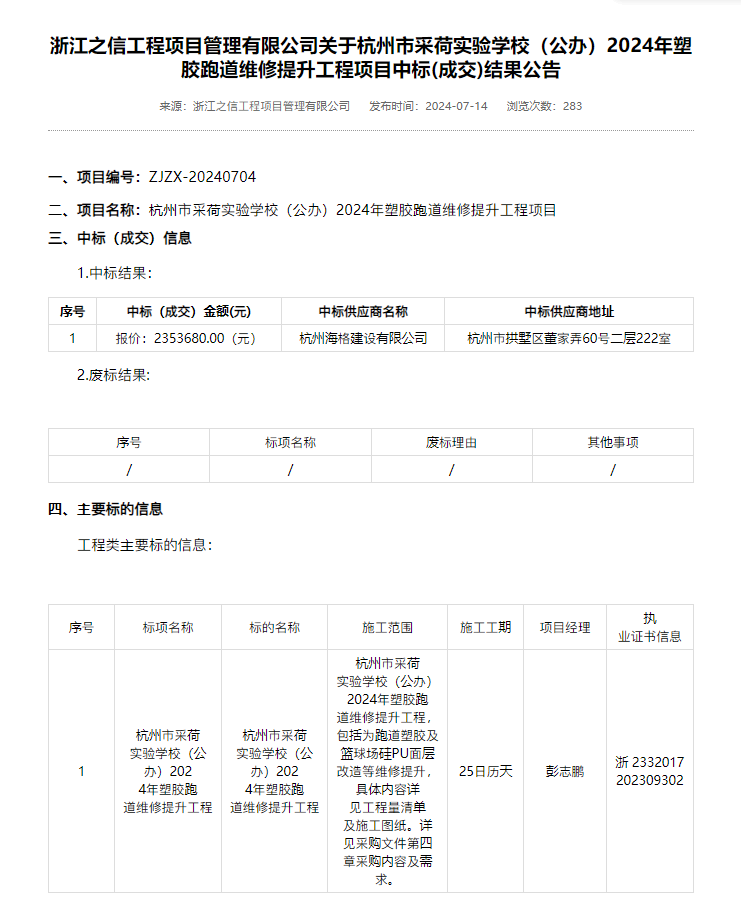
2024年7月14日中标杭州市采荷实验学校(公办)2024年塑胶跑道维修提升工程项目
发布:创始人
时间:2026-03-05
浏览:
0
上一篇:
2024年7月3日中标瑞安市农业技术学校塑胶运动场改造工程
下一篇:
2024年7月23日中标杭州第二中学钱江学校消防管路更换维修工程
联系电话
芮总13355786663
关注公众号
关注的微信公众号获取更多新资讯
扫一扫关注公众号