网站首页
HOME
关于海格
ABOUT
企业简介
企业资质
企业荣誉
企业从业人员
产品中心
PRODUCT
塑胶跑道
塑胶球场
其他场地
工程案例
CASE
塑胶跑道
篮球场
网球场
足球场
其他
方案设计
PROJECT
CAD设计
效果图设计
工程资讯
NEWS
中标公示
公司新闻
常见问题
合作代理
AGENT
代理须知
单位申请
个人申请
联系海格
CONTACT
联系方式
海格招聘
工程资讯
ENGINEERING INFORMATION
中标公示
公司新闻
常见问题
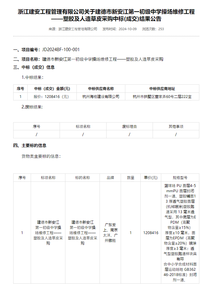
2024年10月9日中标建德市新安江第一初级中学操场维修工程--塑胶及人造草皮采购
发布:创始人
时间:2026-03-05
浏览:
0
上一篇:
2024年9月18日中标苍南县钱库镇第一中学运动场维修改造工程
下一篇:
2024年10月25日中标国际关系学院杭州校区田径场改造项目
联系电话
芮总13355786663
关注公众号
关注的微信公众号获取更多新资讯
扫一扫关注公众号